CPIC 指南註解:aceclofenac、aspirin、diclofenac、dipyrone、indomethacin、lumiracoxib、nabumetone、naproxen 與 CYP2C9 基因
摘要
目前根據CYP2C9基因型對aceclofenac、aspirin、diclofenac、indomethacin、lumiracoxib、metamizole、nabumetone和naproxen的劑量進行無建議。
目前無建議
註釋
此註解係根據 CPIC® 關於非類固醇抗發炎藥物(Nonsteroidal Anti-inflammatory Drugs, NSAIDs)與 CYP2C9 的指引。CPIC 作者群已依據 CYP2C9 基因型,評估 aceclofenac、aspirin、diclofenac、indomethacin、lumiracoxib、metamizole、nabumetone 及 naproxen 的治療劑量建議。其結論指出,目前證據不足,尚無法提出可用於指引臨床實務的建議。
2020 年 3 月
-
關於 CYP2C9 與非類固醇抗發炎藥物的 CPIC 指引 發表於《Clinical Pharmacology and Therapeutics》期刊。
-
這些指引適用於:
-
兒科病人
-
成人病人
-
-
2020 年非類固醇抗發炎藥物劑量指引摘錄:
- "Aceclofenac、aspirin、diclofenac、indomethacin、lumiracoxib、metamizole、nabumetone 及 naproxen。表 S9 收錄了 CYP2C9 基因型與 aceclofenac、aspirin、diclofenac、indomethacin、lumiracoxib、metamizole、nabumetone 及 naproxen 表現型之間關聯的證據。這些藥物的藥物動力學在體內並未受到 CYP2C9 遺傳變異的顯著影響,且/或目前證據不足,無法提出可用於指引臨床實務的建議(CPIC 建議分類為「無建議」;CPIC 等級 C;表 S20)。"
-
下載並閱讀:
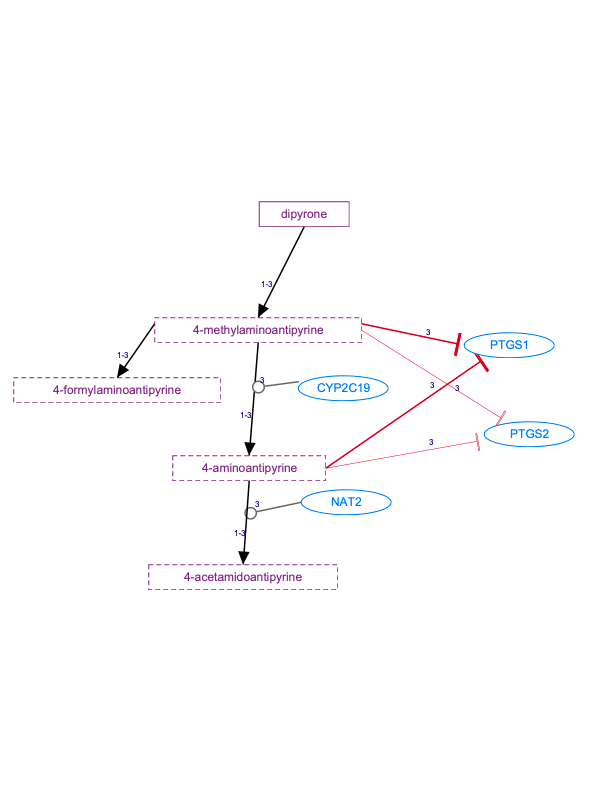
進行中:dipyrone 途徑,藥物動力學/藥效學
概括
候選基因的表現涉及 dipyrone 的代謝與作用,該藥物也被稱為 metamizole。
描述
正在進行中...