跳到主要內容
本網站之資訊取自ClinPGx,採 CC BY-SA 授權,並經整理及中文化之後呈現。
:::
:::

gliclazide

CPIC 指南註解:chlorpropamide、dabrafenib、gliclazide、glimepiride、glipizide、mesalazine、moxifloxacin、nicorandil、nitrofurazone、probenecid、quinacrine、sodium nitrate、sulfacetamide、tolazamide、trametinib 與 G6PD 基因

摘要

目前根據G6PD基因型對chlorpropamide, dabrafenib, gliclazide, glimepiride, glipizide, mepacrine (aka quinacrine), mesalazine, moxifloxacin, nicorandil, nitrofural (aka nitrofurazone), probenecid, sodium nitrate, sulfacetamide, tolazamide或trametinib的劑量進行無建議。

目前無建議

註釋

此註釋基於擴展的CPIC®指引,針對G6PD基因型的藥物使用。CPIC作者評估了攜帶G6PD變異的患者使用各種藥物的現有證據。他們得出結論,目前尚無足夠的證據來指導臨床實踐。

2022年9月

  • 擴展的CPIC®指引,針對G6PD基因型的藥物使用,已發表於《Clinical Pharmacology and Therapeutics》期刊。

  • 這些指引適用於:

    • 成人患者
    • 兒科患者
  • 指引摘錄:

    • 「對於在G6PD缺乏症情境下,沒有相關發表文章將該藥物與[急性溶血性貧血]風險增加聯繫起來的藥物,存在無建議(CPIC Level C)。」
  • 下載並閱讀:

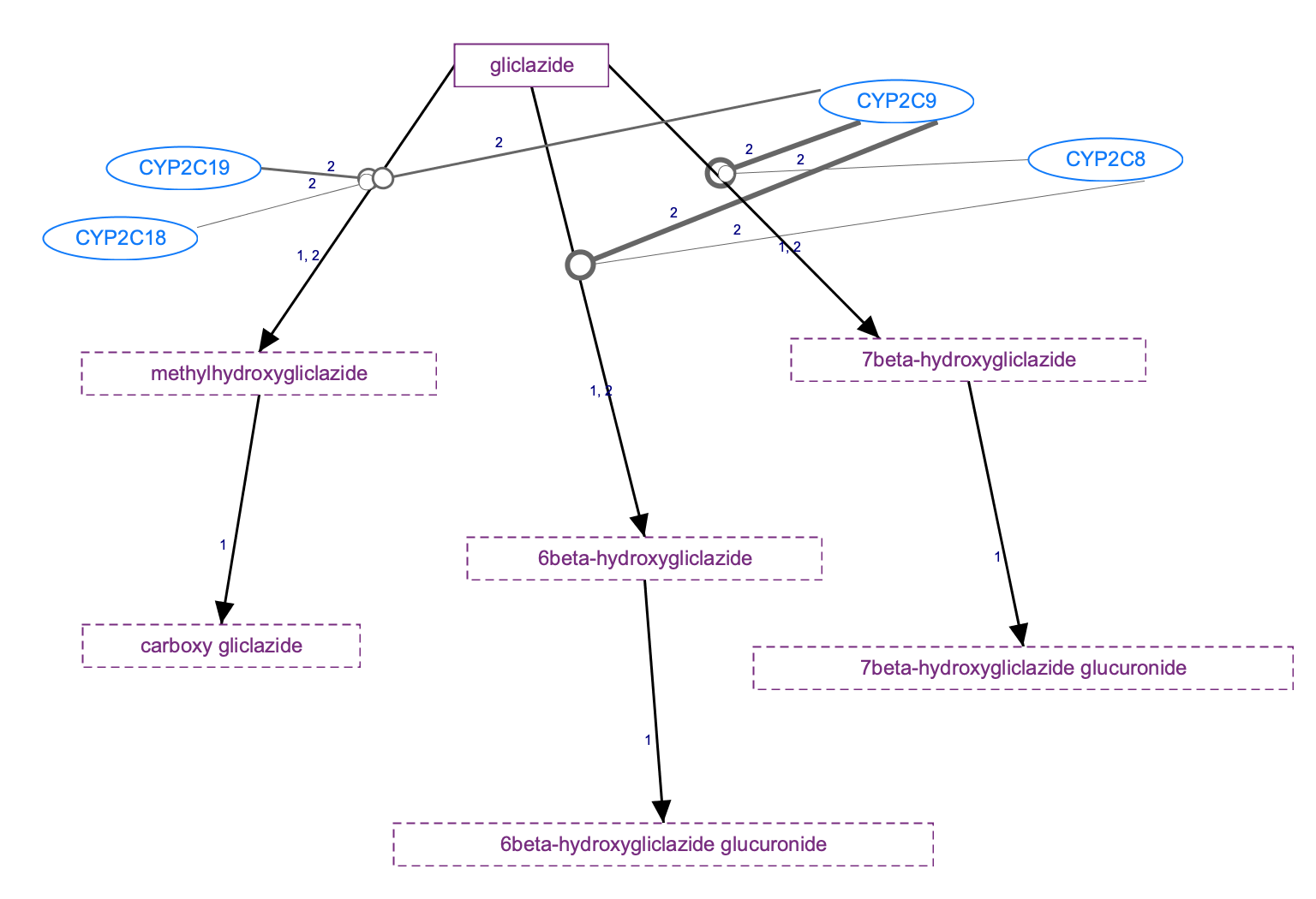
進行中:gliclazide 途徑,藥物動力學

概括

涉及gliclazide代謝的候選基因的表現。

進行中:gliclazide 途徑,藥物動力學圖

描述